2014/9/12

一、招聘通道 官方简历投递通道:http://campus 糖心视频在线,51job,com/chinafastprint/ (备注:里面包含公司简介、招聘行程及招聘职位等具体信息,欢迎广大同学积极关注投递) .
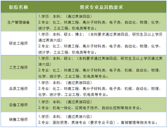
二、招聘需求

三、应聘流程

四、薪酬福利
1,公司为员工提供优厚的薪酬福利和发展空间,保证人才的顺利成长2,薪资:本科生月收入4600元/月,研究生月收入6300元/月,博士生10000元/月,3,食宿:公司设有食堂,伙食补助300元/月,免费提供住宿,4,公司为员工购买五险一金(养老保险,综合医疗保险,失业保险,工伤保险,住房公积金),统一调户广州,5,年度免费体检,劳保用品,培训教育,带薪年假,公司安排的年度免费旅游,度假活动及年度运动会等,6 糖心视频高清,入职及岗前培训3~6个月,接受有关企业文化,产品工艺,生产流程,工程技术的学习和锻炼,7,公司有完善晋升制度,给每位员工提供良好的发展空间,8,根据个人特长,优势及潜力进行长期职业规划和发展,确定技术,营销,管理等不同的发展方向。
五、招聘办法及注意事项
(一)网上投递简历,应聘毕业生的简历投递方式均采用网上投递与现场投递简历的方式 ,(建议同学们提前进行网上简历投递,通过网上简历筛选的同学 糖心视频免费观看,我们会优先安排参加宣讲会和相关面试活动)(二)在线填写简历内容时,请您注意:1,在简历中请添加附件个人电子照片(小于100k),成绩单扫描件(每份小于200k),2,我们将对学生的简历信息严格保密,因此希望您如实地填写简历,在网上提交的个人资料真实性负责,如有不实,将被取消应聘资格,(三)通过各环节筛选的应届毕业生,将被通知进入下一轮招聘环节,对在简历筛选,笔试,面试,正式聘用等环节未能通过筛选者,请谅解不另行通知,(四)确定人选,综合比较应聘毕业生的笔试成绩,面试成绩及其他相关条件,并经体检合格后,确定招聘人选,签订就业协议。